
炒股就看金麒麟分析师研报,权威,专业,及时,全面,助您挖掘潜力主题机会!
来源:中国经济网
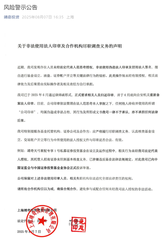
中国经济网北京8月8日讯(记者 马先震) 8月7日,量化私募靖奇投资微信公众号发布一则风险警示公告称,近期,公司发现存在人员未经法定代表人范思奇授权,非法使用伪造法人印章及冒用法人签名,擅自进行基金设立、清盘、证券账户开立等关键法律行为的情形。例如“靖奇天弓聚配专享1号私募证券投资基金”在设立及运作过程中,相关行为未经公司法定代表人授权,而托管人招商证券未能履行基本核查职责,目前已向中国证监会与中国证券投资基金业协会正式投诉举报。
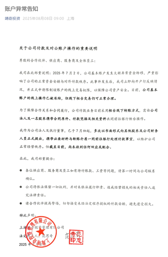
8月8日,靖奇投资再度发布公告称7月2日公司基本账户发生大额异常转账。
新浪基金8月7日发布了文章《靖奇投资发声明怒斥招商证券失职 内斗战火延烧至托管行》称,7月2日,靖奇投资基本账户中500万元现金在数小时内被全部转出。这笔资金转移包括唐姓股东给自己发放的十多万“年终奖”,以及向未提供任何服务的关联账户支付的70多万“信息技术服务费”,导致账户当晚仅剩2600元。
此次托管风波实质是靖奇投资内部权力斗争的延伸和升级。今年6月,公司创始人范思奇发布控诉长文痛陈,一场仅提前9分钟通知的股东会让他失去了系统权限、员工联络通道,甚至代码权限。6月10日,范思奇发布“卸任信”称因身心压力将卸任基金经理并清盘产品。两天后,靖奇投资声明将其定位为“前基金经理”,称清盘仅涉及其个人管理的自营产品。范思奇于8月4日驳斥“删库跑路”等传言,同时曝光唐姓股东通过旗下公司收取返佣收入未及时入账,用于购车等个人消费。
官网显示,靖奇投资专注于量化投资,通过数据挖掘、建模等计算机技术投资二级市场,成立于2015年,于2018年成为中国证券投资基金业协会会员单位,具备基金业协会批准的私募基金管理人资格。范思奇(创始人)现任靖奇投资合伙人及基金经理,唐靖人(创始人)现任靖奇投资合伙人及风控官。
针对此事,中国经济网记者日前致电招商证券求证。招商证券相关人士表示,靖奇投资现有的58只产品,仅有3只在招商证券托管,经内部查证,招商证券并未发现有违规操作。同时,招商证券没有收到过靖奇投资对其托管账户信息的更改要求。
海量资讯、精准解读,尽在新浪财经APP
责任编辑:杨红卜
个股配资提示:文章来自网络,不代表本站观点。